《国家地震应急预案》
解读专刊
2025年10月,国务院办公厅印发了修订后的《国家地震应急预案》(国办函〔2025〕102号)(以下简称《预案》)。为深入阐释《预案》的修订背景、核心要义与创新亮点,推动全社会特别是应急管理系统、科研院所及相关行业深刻理解、准确掌握和有效应用《预案》,《中国应急救援》在2026年第2期组织了关于“《国家地震应急预案》解读”的专刊,现分期分享给各位读者。
中国应急救援
01
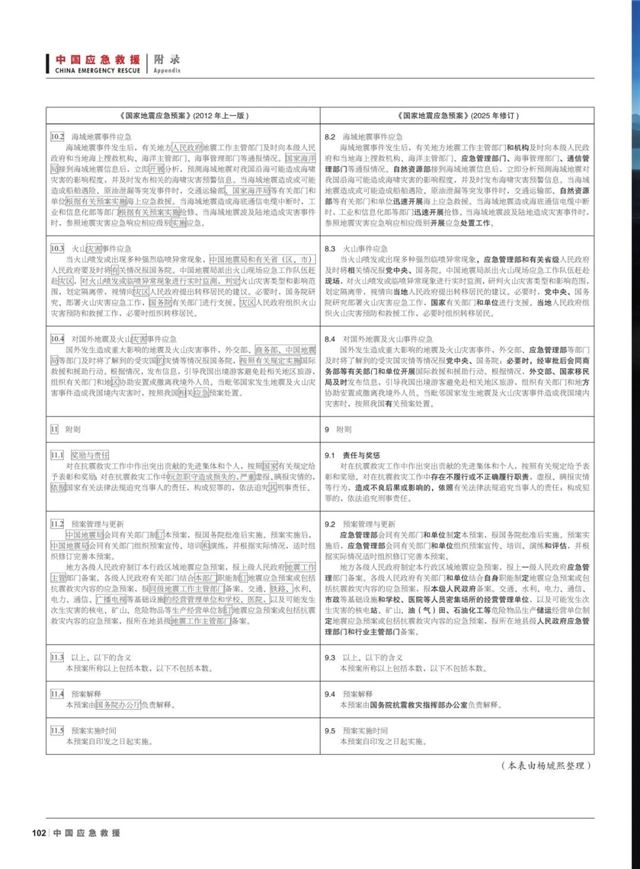
《国家地震应急预案》修订前后对照表 中国地震应急搜救中心









02
新《国家地震应急预案》下应急救援力量和应急资源统筹协调与联动机制创新研究 杜万腾





03
《国家地震应急预案》框架下的江苏消防救援实践研究 樊继沛






官方微信

手机站点
